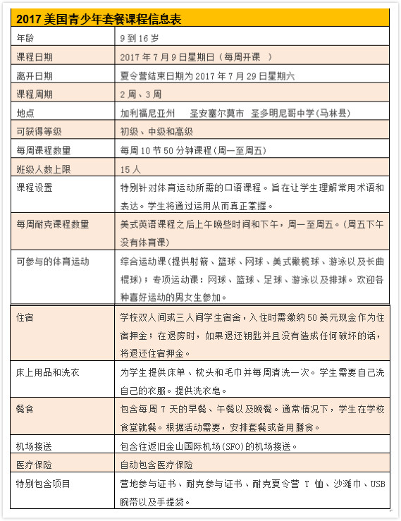
營地介紹
NIKE運動營營地在位于舊金山以北20英里的馬林郡的圣多明尼哥中學,成立于1850年,在舊金山海灣地區,其教育體制是獨一無二的。學校不僅秉承傳統,也提供符合時代節拍的教育模式,更為年輕學生們提供了與眾不同的學習機會,使他們在各個方面得到提升,為今后的發展鋪路。現有的學生中40%來自不同的州和國家。
學校所在地舊金山擁有眾多有名文化景點,比如纜車、金門大橋、海灣大橋、泛美金字塔和唐人街。唐人街 (Chinatown)是美國城市中最大的唐人街,有120余年的歷史。
項目優勢
1. 提供能讓學員真正掌握體育運動所需的口語課程;
2. 提供極為豐富的綜合運動課和專項運動課;
3. 營地環境優美,設施齊全,有音樂室、戲劇藝術、騎馬場等;
4. 營地為國際營,學員可以和來自世界各地的孩子們交流;
5. 周末安排全天的戶外活動,探索當地文化;
6. 項目結束后可獲得NIKE的參與證書,豐富學員經歷。

* 營地課程結束后,學生最晚須在周六離開營地。
活動安排示例(可能有變動)

